| 일 | 월 | 화 | 수 | 목 | 금 | 토 |
|---|---|---|---|---|---|---|
| 1 | ||||||
| 2 | 3 | 4 | 5 | 6 | 7 | 8 |
| 9 | 10 | 11 | 12 | 13 | 14 | 15 |
| 16 | 17 | 18 | 19 | 20 | 21 | 22 |
| 23 | 24 | 25 | 26 | 27 | 28 | 29 |
| 30 |
- 먹기좋은곳
- CDJ
- 발산맛집
- 안동국시
- 냥냥
- 카페
- 발산
- codejam
- coffee
- A. Steed 2: Cruise Control
- 고양이
- 소호정
- 양재맛집
- CodeJam 2017 Round 1B
- 스파게티
- 발산역 근처 카페
- 스코티쉬 스트레이트
- 데이트
- RED CAT COFFEE X LOUNGE
- 파버스
- 치명적 귀여움
- 커플
- 냥이
- 소호정본점
- 냥스토리
- 파머스테이블
- 스테이크
- 부모님과
- 고양이는 언제나 귀엽다
- 레스토랑
- Today
- Total
hubring
[Vue] Vue 인스턴스 본문
해당 내용은 Doit! Vue.js 입문 내용을 참고하여 정리하였습니다.
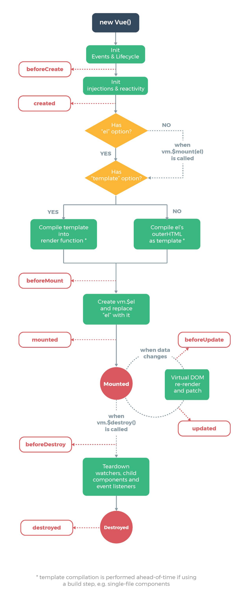
Vue 인스턴스 라이프 사이클

라이프 사이클 단계 설명
1. 인스턴스 생성 (Created)
BeforeCreate : data, methods 속성이 아직 정의되지 않음, 화면 요소에도 접근 불가
Create : data, methods속정이 정의되어 data,methods 속성에 정의된 값에 접근 가능, 화면 요소 접근 불가
-> 서버에서 데이터를 요청하여 받아오는 로직 수행하기 적절
2. 생성된 인스턴스 화면에 부착 (Mounted)
BeforeMount : 지정한 화면 요소에 인스턴스를 부착하기 전에 호출, render() 함수가 호출되기 직전의 로직을 추가
Mounted : 인스턴스 부착 후 호출, template 속성에 정의한 화면 요소 접근 가능
-> 화면 요소를 제어하는 로직을 수행하기 적절
3. 인스턴스의 내용 갱신 (Update)
Before Update : 관찰 대상 데이터가 변경되면 가상 돔으로 화면을 다시 그리기 전에 호출,
-> 변경 예정인 데이터에 접근하여 관련 로직 수행하기 적절 (값을 변경하는 로직을 넣더라도 화면에 다시 그려지지는 않음)
Update : 데이터가 변경되고 가상 돔으로 다시 화면을 그림,
-> 데이터 변경 후 화면 요소 제어와 관련된 로직을 추가하기 좋음.
4. 인스턴스 제거 (Destroyed)
Bofore Destroy : 뷰 인스턴스가 파괴되기 직전 호출, 인스턴스에 아직 접근 가능
-> 뷰 인스턴스 데이터를 삭제하기 좋음
Destroyed : 뷰 인스턴스가 파괴된 후 호출, 뷰 인스턴스 접근 불가
사용 예시
<<!DOCTYPE html>
<html>
<head>
<title>Vue Instance Lifecycle</title>
</head>
<body>
<div id="app">
{{message}}
</div>
<script src="https://cdn.jsdelivr.net/npm/vue/dist/vue.js"></script>
<script>
new Vue({
el:'#app',
data:{
message : 'Hello Vue.js!'
},
beforeCreate: function() {
console.log("beforeCreate");
},
created : function(){
console.log("created");
},
mounted : function(){
console.log("mounted");
this.message="Hello Vue!"
},
updated : function(){
console.log("updated");
}
});
</script>
</body>
</html>
'Javascript > Vue.js' 카테고리의 다른 글
| [Vue] Vuex 란? (0) | 2019.05.06 |
|---|---|
| Atom 설치하기 (0) | 2019.04.14 |
| [Vue.js] 뷰 개발자 도구 설치 (0) | 2019.04.08 |